W.W. Grainger

eConnections

Background

 

Client: W.W. Grainger

My Role: UX, architecture

Viewport: Desktop, employee facing

Design Tool: Axure

 

W.W. Grainger is an American, B2B (Business-to-Business) Fortune 500 industrial supply company based in Chicago. Some of the company's largest and top spending customers used ePro (electronic procurement) to create a request for products and services through their enterprise resource planning system and to convert it to an electronic order. Grainger employees used an integration tool called Merlin to manage these digital transactions. The transactions included invoices, shipping information and quotes and were in formats such as cXML, CSV and spreadsheets.  

 

 

 

Opportunity

 

Users of this legacy system were frustrated using an antiquated system that was built more than 15 years earlier. Issues included an interface that was cluttered with elements no longer used and new employees found the tool unintuitive which made training difficult. As a result, employees implemented workarounds to make their workflow make sense. I joined the scrum team for this project with the goal of rebuilding this very complex and technical tool called Merlin and rebranding it "eConnections."

Solution

 

The product team worked with the business folks to identify needs that aligned to company goals. Additionally, UX collected feedback from all teams of Merlin's user base via surveys to identify their main painpoints. As a team, UX and product decided to take the following actions:

 

  • Rebrand Merlin (built 15 years prior) to "eConnections"
  • Improve the UI and usability
  • Create new experiences
  • Task-based approach to content
  • Help ePro users, who make up the majority of Merlin users, conduct business better

Process

 

I partnered with a UX researcher as we conducted rounds of interviews with representatives of each team that used eConnections/Merlin and were involved in the one of the core operations of partner setup and maintenance processes. Our goal was to understand use cases, learn the differences in how members of each team interact with Merlin, identify any limitations, receive explanations of UI fields, validate usability issues and capture pain points that reduced productivity.

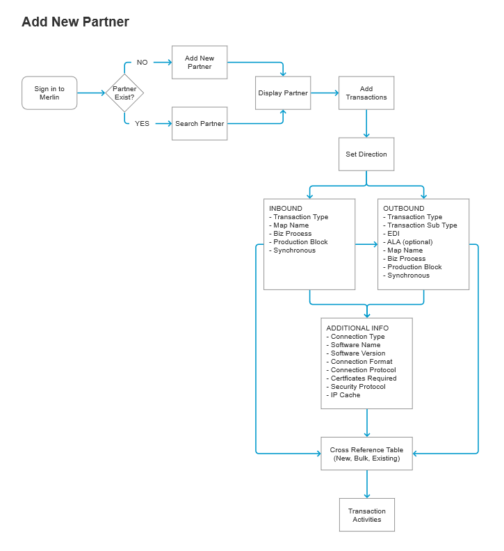
I created several artifacts to assist my team with more context about Merlin such as knowing how an ePro customer journeys through areas of Grainger's ecosystem.

Also, I wanted to document the overall architecture of the tool and how parts of eConnections would still be connected to the legacy system Merlin. Plus, I diagramed the flows for each screen, which I found to keep the team honest and prevented scope creap. It's a simple architecture but a very complicated tool!   

Our scrum team used Jira to list epics for each milestone of this project. Within the epics, the product team wrote stories of UX requirements that answered "why" we were being building features, recorded scenarios and attached other resources. It was my job to answer "how?"

 

Every two-week sprint included me creating wireflows to show interactions, scenarios, happy/unhappy paths for a feature and more. Additionally, I met often and early with the front-end developer and visual designer to ensure we were on the same page and to identify any technical constraints. Thereafter, I presented work to the team comprised of developers, business system analyst, QA and product owner. At the end of the sprint we performed the traditional ceremonies such as retro and planning then repeated the two-week cycle.

 

Part of our feedback loop was meeting with our pilot group of 35 employees of varying personas and permissions to present updates, show how their feedback was implemented and test drive prototypes. In addition, we collected qualitative data via "How can we improve this experience?" link.

Result

 

As the new screens for eConnections published, the old screens for Merlin were decommissioned, however, there were some hiccups along the way. Confict between two team members led to a change in responsibilities. We moved from Kanban to a Sprint cycle which had tradeoffs. Lastly, there was this sense of urgency to go faster and pressure to just get something out. Unfortunately, the project ended up being over budget with a delayed delivery. However, the product experience received high praise from users who were satisfied and productivity improved.

 

Below are some screens of the new tool (eConnections) versus the legacy (Merlin) and one of the new experiences added: